One of the drivers of the SOLMATE proposal, as prepared almost three years ago, was to explore circular business models that prioritise reuse before recycling. This question emerged upon a rising trend of production and adoption of solar power and electric mobility. China’s crisis of oversupply quickly translated into plummeting prices. Affordability, availability, corroborated with an unseen technology evolution, determined the EU to anticipate increasing volumes of waste in the coming years.
For instance, Soren, France’s accredited end-of-life [EoL] PV panel handler and partner in SOLMATE, collected 27,000 tonnes of decommissioned panels between 2015–2023, and ~9,500 tonnes in 2024 alone (+82% more than reported in 2023). This surge urges the EU to shift from a waste-centric approach to a circular, reuse-driven PV lifecycle. SOLMATE’s objective is to contribute to this mindset shift by demonstrating that old PV modules, coupled with second-life batteries, can still deliver useful energy in decentralised systems.

Annual collection of used PV panels in tonnes. Source SOREN Annual report 2024 | © Soren
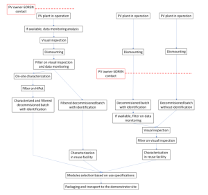
Under a framework agreement with PV plant operators, SOREN delivers decommissioned modules to CEA and CERTISOLIS for further characterisation and testing.

Process flow from decommissioned PV plants to SOLMATE reused PV demonstrators
At the end of almost two years of collaboration, during which 400+ PV modules were tested, the three SOLMATE partners compiled a qualification protocol for second-life PV panels, which could become a reference for future circular initiatives. The protocol will be published on the SOLMATE website upon approval from the funding authority.

Qualification processes according to the first contact between the PV owner and SOREN | © SOREN
This collaboration between Soren, CEA and Certisolis also revealed a missing awareness among recycling operators, which currently limits reusability potential. Together, the partners identified a series of outcomes and good practices that would enable components’ reusability and ensure a steady supply of second-life panels.
1. Collection and sourcing remain some of the most difficult challenges
Testing more than 400 PV panels showed that numerous modules are damaged not because they are too old, but due to careless manual disassembly and packaging and poor handling during transport.
The sad reality is that most PV owners today treat old panels as waste, not reusable assets. Reckless dismounting and inappropriate packaging lead to breakage and limit reusability potential. The supply and characterisation activity showed also that reuse rates vary by batch, between ~55% and ~91%, with the main limiting factor being dismounting and transport damage and not ageing.
2. Preselection criteria are essential to identify reuse potential
SOLMATE partners have prepared a set of filters to preselect promising batches:
- For logistical reasons, only crystalline silicon modules from France were accepted and collected.
- Exclusion criteria: hail/fire damage, series defects, torn or delaminated/degraded backsheets and damaged junction boxes, cut cables or structural defects.
- Priority criteria: batches with yield loss problems, as they tend to have reusable modules.
3. Quality assessment
Certisolis used their mobile diagnostic lab equipped with:
- Flash-tester
- Electroluminescence (EL)
- HiPot insulation testing
Beyond accessibility, this quick testing approach simulates on-site diagnostics and ensures that reuse decisions are based on safety and performance.
On-site testing revealed that cracks alone are not a disqualifying criteria, provided panels pass the safety tests.
4. Safety tests: foundation for reuse eligibility
HiPot failures were not correlated with cracks and most modules passed the safety thresholds. Hotspot testing demonstrated that temperatures remain in a typical range even under shading stress, without any additional destructive behaviour.
Potentially looking at a scenario where more reused PV modules cover rooftops, SOLMATE researchers have made an additional recommendation to improve safety: rapid shutdown devices (RSDs) help reduce electrical hazards. Despite the additional cost, RSDs paired with reused modules increase system safety and user confidence.
5. Electrical sorting
Multi-module installations require that current mismatch is minimised. Within the demonstration activities for SOLMATE, partners have grouped modules by current at maximum power (Impp) to limit mismatching within a maximum 5% rate, a value which is improved compared with the industry recommendation of 10%.
6. Conclusions about the ageing tests
Ageing tests revealed that modules remain functional in the field, displaying long-term behaviour. They also confirmed that ageing affects mainly backsheet barrier properties and, consequently, series resistance of the interconnection.
7. The warranty aspect remains unclear
At the moment, no clear EU warranties framework for reused PV modules is available. Having been in use for several years, means the PV manufacturer warranties are often non-transferable or have already expired. However, the EU consumer law foresees a 2-year minimum conformity guarantee, which may not align entirely with PV-specific needs. The recommendation for an acceptability study seems to be appropriate.